汽車液壓制動系統:通過加壓流體將剎車踏板的力傳遞給車輪制動系統,將流體壓力轉化為在車輪上進行制動。制動回路有泄漏或有空氣進入將是嚴重的安全隱患。
對于汽車總裝線制動液(剎車油)的加注,需要整個系統無空氣殘留,因此在加注之前需要抽真空,同時也完成了對整個系統的檢漏,然后再進行制動液加注。
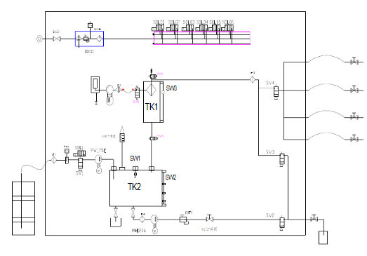
汽車制動液(剎車油)真空加注典型工藝:
槍夾緊密封-->一次抽真空--->穩壓大、小漏檢測-->二次抽真空-->定壓加注-->回吸液面處理-->加注完成

汽車制動液(剎車油)真空加注優點:
極大的縮短加注的時間,人工加注至少需要30min,而真空加注機可以在2min內完成;
保證制動液管路的真空度,確保車輛的制動效果;
降低操作工勞動強度;
降低車輛的生產成本;
提高工廠環境的清潔度
汽車制動液(剎車油)加注應用對真空泵的挑戰:
壓強穩定
高節拍要求
不得融入制動液以外的其他液體
經久耐用
萊寶針對汽車制動液(剎車油)加注的真空解決方案:
TRIVAC DOT4 剎車制動液回路專用真空泵

更多信息請聯系萊寶官方授權:安博元科技 0510-8510-0806 info@anboyuan.com